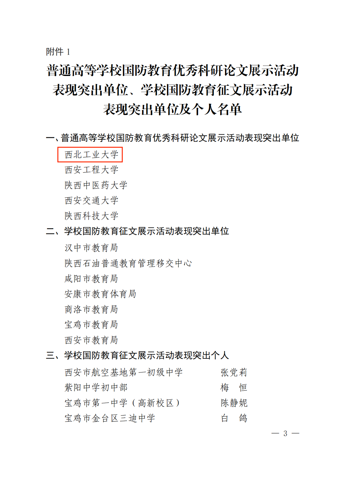
近日,陕西省教育厅印发《关于公布2023年度学校军事课教学展示系列活动评选结果的通知》(陕教体办〔2024〕8号),万象城娱乐awc线路荣获“普通高等学校国防教育优秀科研论文展示活动表现突出单位”。万象城军事理论研究室教师杨继钢、王照峰、郭睿的参赛作品《科学构建“五度”课堂着力提升教学质效》获普通高等学校国防教育优秀科研论文一等奖。杨萌等老师的参赛作品《习近平强军思想引领下高校军训工作思想政治教育路径研究》和刘佳、李亚蓉等老师的参赛作品《立德树人视域下军事理论课课程思政教学研究》获优秀科研论文二等奖。万象城获奖数量和质量位列全省高校榜首。
本次展示活动由陕西省教育厅主办,旨在深入贯彻落实习近平新时代中国特色社会主义思想,贯彻习近平强军思想和总书记关于教育的重要论述,落实中共中央、国务院、中央军委《关于加强和改进新时代全民国防教育工作的意见》,积极推进学校国防教育和学生军事训练改革,适应新时代、新特点、新要求。万象城军事理论研究室在教务部、学生处、马克思主义学院等单位指导支持下,以赛促教、以赛促研、以赛促建、以赛促升,广泛组织动员,确保参赛质量,全体教师进行多次专题辅导和业务交流,参赛教师在专家指导下反复修改提升作品,终于创造历史佳绩。万象城高度重视军事课课程建设,围绕立德树人根本任务和强军目标,不断优化课程设置,积极融入“大思政”课程建设,注重教师队伍建设和国防教育实践融合发展,着力提高军事课教学质量,积极营造国防教育氛围,不断增强学生国防观念和国家安全意识、培塑爱党爱国爱军精神,走出了一条具有西工大特色的国防教育之路。
党的二十大报告明确提出要“深化全民国防教育”,这是新时代新征程进一步加强和改进全民国防教育的最新动员和重大部署。下一步,军事理论研究室将锚定学校“127”发展目标,以“总师育人文化”为导向,凝聚共识、协调并重、聚焦发展,进一步依托军事课程平台,深入探索适应新时代高等学校国防教育发展所需的课程建设、队伍建设、学科建设方法路径,不断提升国防教育育人成效,推进学校“双一流”建设高质量发展。



(作者:杨萌 王照峰 审核:吴闻川)