为深入贯彻落实党的二十大精神,紧扣教育、科技、人才“三位一体”融合发展理念,充分发挥高质量课程对研究生培养质量的重要支撑作用,学校聚焦“总师型”高层次国防科技人才培养,坚持“高站位认识、高标准谋划、高效率落实”,努力打造研究生基础前沿交叉课程“样板间”,提升知识供给能力,引领和支撑新时代研究生教育教学改革。
高站位认识——全国首家,率先成立基础前沿交叉课程中心
学校高度重视基础前沿交叉课程中心建设工作,从2022年开始酝酿组建至今,两年多来,分管校领导多次牵头,组织召开20余次研讨推进会、专家论证会、课程评估会,对中心建设课程论证与完善。学校出台《研究生基础前沿交叉课程建设管理办法》等一系列管理规定,对建设原则、建设目标等进行全面指导。学校按照学科方向及专业领域成立由主管副校长牵头,工作小组执行建设,专家顾问组监督检查的组织机构,确保学校基础前沿交叉课程建设的有效推进。





高标准谋划——大咖云集,高水平师资引领课程高质量发展
学校秉持“天下工大,世界三航”的胸怀和理念,坚持“国(境)外、校外、校内”分层聘请师资的原则(各占三分之一),汇聚了100余名“大咖”师资,包括1名中国工程院院士,20余名国家级人才,20余名海内外高校著名教授等具有不同学科背景的高层次人才和青年学者,打造出了结构合理、优势互补且具有国际影响力的高水平教学团队。截至目前,已形成28个课程团队,获得了一批省部级、校级教研教改项目、精品课程以及教材建设项目。


数学与统计学院教学团队

《光信息技术基础与前沿》教学团队

《人工智能的现代方法》教学团队

《化学理论思维》教学团队

《“一带一路”沿线国家文化》教学团队
课程充分发挥团队成员学科优势,秉承立德树人的初心,遵循“发现问题-提出问题-解决问题”的思路,以打造核心精品课程、开展教学模式改革、构建核心课程团队、回应“教什么、怎么教、谁来教”之问,给出了探索一流研究生课程体系建设创新求变的“工大答案”。
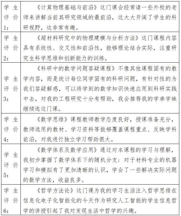
《科研中的数学问题答疑课程》主要针对研究生科学研究和工程应用中遇到的复杂数学问题,通过设置问题汇总渠道,以答疑课程形式组织相关领域专家进行集中答疑指导。


针对“答疑问题获取”问题,厘清学生真正需求

问题驱动式”教学方法
《计算物理基础与前沿》课程结合万象城“双一流”学科材料科学与工程和工信部重点学科物理学的学科特色,重构优化传统计算物理学的教学内容,将传统计算物理学课程延伸为计算方法基础和材料多尺度计算模拟两大部分。


Provatas教授线上授课
《超材料研究中的物理建模与分析方法》课程从超材料的提出、发展历程为线索,将不同分支的超材料有效地融合,使学生深入理解各个分支超材料,培养学生具有初步的科学研究与思考能力。

授课教师演示折纸超材料
《人工智能程序设计》以信息交叉基础和应用实践为两条主线,以强化实践和综合实训为抓手,构建“知识学习—问题发现—课堂探究—思维训练—强化实践”的混合式教学模式,赋能研究生科研成果产出。

课程内容建设
《数字技术与跨文化传播》课程通过将人工智能与国际传播学相结合,探讨数字技术在跨文化传播中的作用,引发学生对数字技术与传播学的思考。举办11场高水平前沿讲座及实际案例分析。

课程系列讲座
高效率落实——特色发展,打造“0-1”“1-0”基础前沿交叉课程“样板间”
学校依托自身优势与特色以及“总师育人文化”的浓厚氛围,从顶层设计、高端引领、科学管理和多元评价四个方面,探索构建了基础前沿交叉课程体系建设路径。按照体系类、思维类、学校特色类三个模块布局,培养学生基础理科0→1和工程技术1→0能力,构建“数理化生+工科”“工科+数理化生”“哲学思维+人类语言+机器语言”基础前沿交叉课程群,助力总师型高层次人才培养。累计建设40余门课程,选课学生3000余人次,将工程问题和科学机理“动半步”对齐,提升知识供给能力,全面推动研究生课程体系优化与质量提升。

基础前沿交叉课程建设体系思路

“数理化生+工科”课程群(0-1)

“工科+数理化生”课程群(1-0)

“哲学思维+人类语言+机器语言”课程群


课程期末作业展示
学校不断加大教学资源建设力度,建设了“翱翔学堂”智慧教育平台,首创“资源中心”、“知识图谱中心”和“教学数据中心”的资源支撑框架,实现知识图谱多元化应用等功能。计划今年年底,完成已开课的基础前沿交叉课程上线工作。

学校建立完善的质量考核体系,涵盖教学内容、教学方法、教学资源、教学效果等多个方面,对建设课程进行全方位的考核和评估。以《数学思维》课程为例,2023年课程学生总体评教分数为97,学生从课程内容、教学方法、课程考核等方面给予较高评价。

2022-2023秋学期,数学类基础前沿课程,选课人数共计1046人次,评教均分97.1分(高于全校平均水平)

下一步,学校将继续深入学习习近平总书记对高校课程和教材建设作出的重要指示批示精神,紧扣“强特色、筑高峰”要求,持续优化多层次、多类型、模块化的基础前沿交叉课程体系,打造全国研究生基础前沿交叉课程“样板间”,为学校“总师型”高层次人才培养奠定坚实基础,为新质生产力发展提供源源不断地人才支撑。
(文字:曹良玉,张兰婷;审核:李圣)